Hem
Blogg
Lite om mig
Min utgivning
Sara och Theo
Sara och Theo – Återkomsten
Algoritm
Evigheten är en mycket lång tid
Tankar och funderingar
Den konstgjorda människan
Stories in English – Reedsy Prompts
A.T. Jonsson Writer
Berättelser om vår tid – i framtiden
2024-06-12
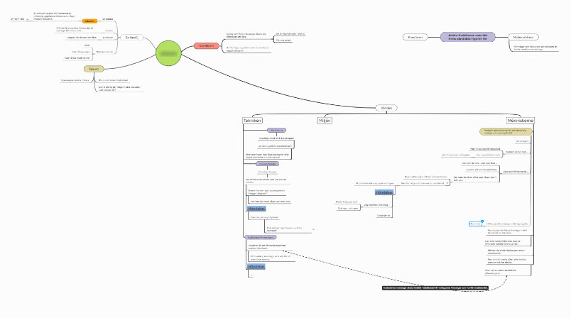
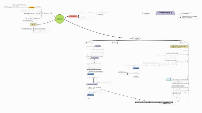
tankekarta_bokprojekt-2024
atjonsson.se
Föregående:
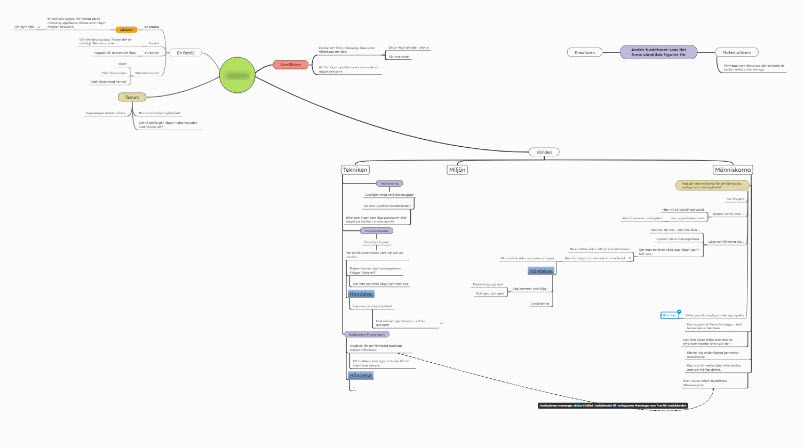
tankekarta_bokprojekt-2024
Instagram
/
TikTok
/
X
Designed with
WordPress